岁首?年月3月份的时刻接办一家做保险资讯类的门户网站,以前有快要一年半的光阴,由于种种原因离开了搜索引擎优化这个圈子做了营销及中介,以是在刚接办的时刻也是做了一番作业,针对网站本身存在的成绩做了一下诊断成绩汇总,而且针对发明的成绩供给了响应的办理思绪,如今有光阴把它给分享进去,也算是记载一下本身其时在谁人光阴节点的职业过程吧!

既然是分享,链接地点照样要有的:http://www.bxd365.com 间隔三月份曾经过去了快要7个月,网站全体的优化推动和更改曾经和以前有所不同,究竟要联合营业实际情况予以调剂,以是看的时刻也能够联合网站本身找到一些影子,(固然假如要看懂这篇文章,必需要联合网站去检查)看到它的变更。空话不多说,直入正题。

如上图小编其时重要从网站的收录、关键词引入流量、关键词布局、排名和数据统计分析五个方面去来睁开的,以是本篇文章的分享也是依照这个逻辑停止论述!
一、网站收录
1、影响网站收录的几个重要身分
1) 域名
2) 网站服务器拜访速率
3) 网站布局
4) 内容品质
5) 内容更新频次
6) 页面布局内容布局
7) 网站舆图网站舆图或许sitemap的应用
2、网站近况收录成绩汇总和办理思绪:



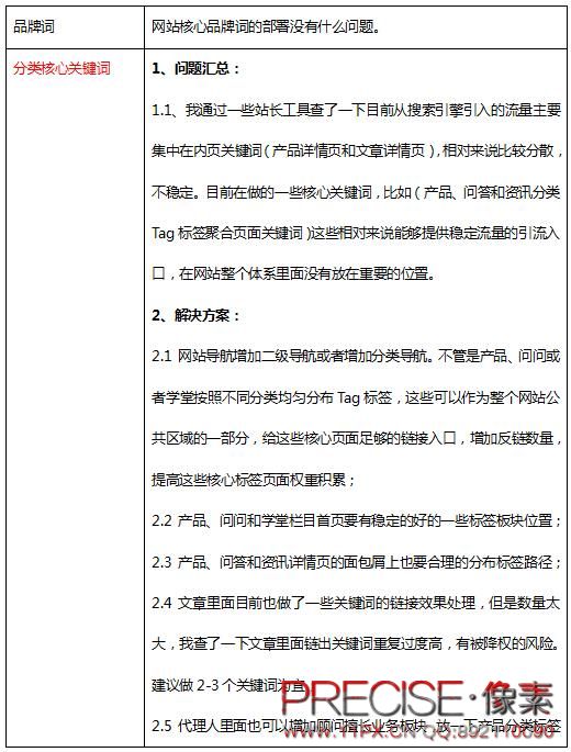
二、网站今朝在做关键词引入流量方面
1、引入流量关键词分类
1) 首页品牌词
2) Tag分类和专题焦点关键词
3) 文章、问答和产物长尾词
2、关键词引入流量相干成绩和办理思绪


三、关键词安排
成绩总结:
页面title曾经做了一些处置,。Keywords和description基本上都是反复的。
办理方案:
1、title里面的关键词除最焦点的关键词,照样增长一个有必定关注度的辅词,再加之品牌或许行业类关键词,不宜太长,三到五个为好。今朝网站基本上都是焦点词加品牌类关键词来安排的。
2、Keywords标签固然说搜刮引擎曾经疏忽了它权重和内容相干性的盘算,然则我们再做锚文本链接的时刻最佳是对应目的页面的keywords焦点关键词,重假如为增长主题内容的相干性。
3、Description在安排的时刻最佳要包含有用户搜刮的关键词或许页面焦点关键词,重要为了增长用户体验,影响点击率,究竟在搜刮的排名机制算法中有点击率的盘算,统统可以或许影响用户抉择的身分都要去做。
四、关键词排名晋升
1、影响关键词排名的重要身分
1) 关键词与内容相干性
2) 站表里目的页面的反链数目
3) 页面的点击比率
4) 页面的跳出率与均匀停留光阴
5) Title中组合词的安排
2、关键词排名晋升响应办理思绪


五、数据统计分析方面
1、前期会针对网站页面收录制造报表监控数据变更;
2、针对聚合页面的焦点关键词、组合关键词和文章问答的长尾词以周为单位制造报表有针对性的监控排名变更;
3、依据监控收录数据与关键词排名数据变更做响应的搜索引擎优化调剂。
版权声明: 本站资源均来自互联网或会员发布,如果侵犯了您的权益请与我们联系,我们将在24小时内删除!谢谢!
转载请注明: 门户类网站SEO初期问题解决思路